Annex C RDF object model and identifier syntax (Normative)

TODO: update for SPDXv3

C.1 Introduction

SPDX ® Vocabulary Specification

SPDX 3.0 Model SHACL

Version: 3.0

SPDX 3.0 Core+Software Model Diagram

SPDX 3.0 Dataset Model Diagram

SPDX 3.0 AI Model Diagram

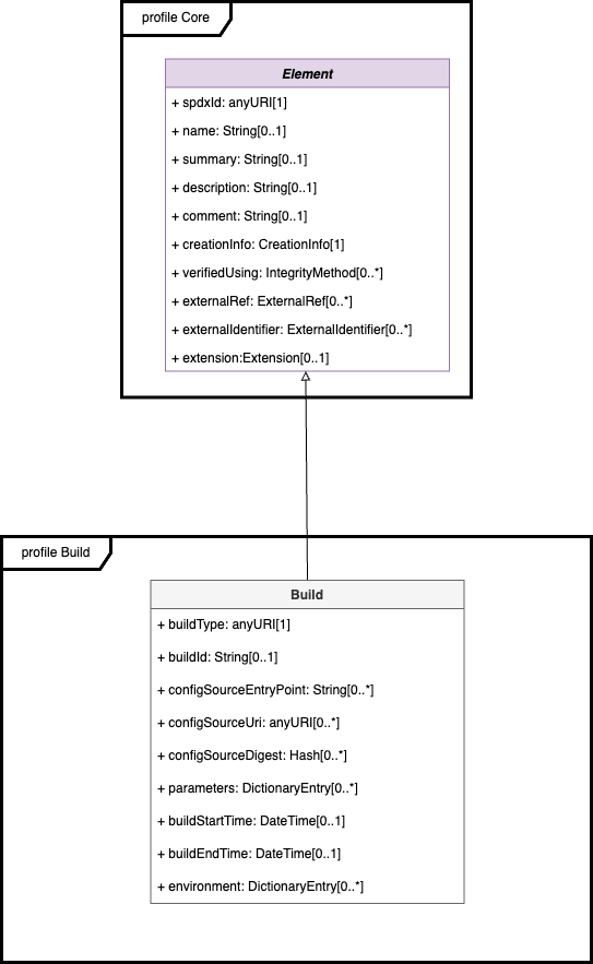
SPDX 3.0 Build Model Diagram

SPDX 3.0 model Licensing Model Diagram

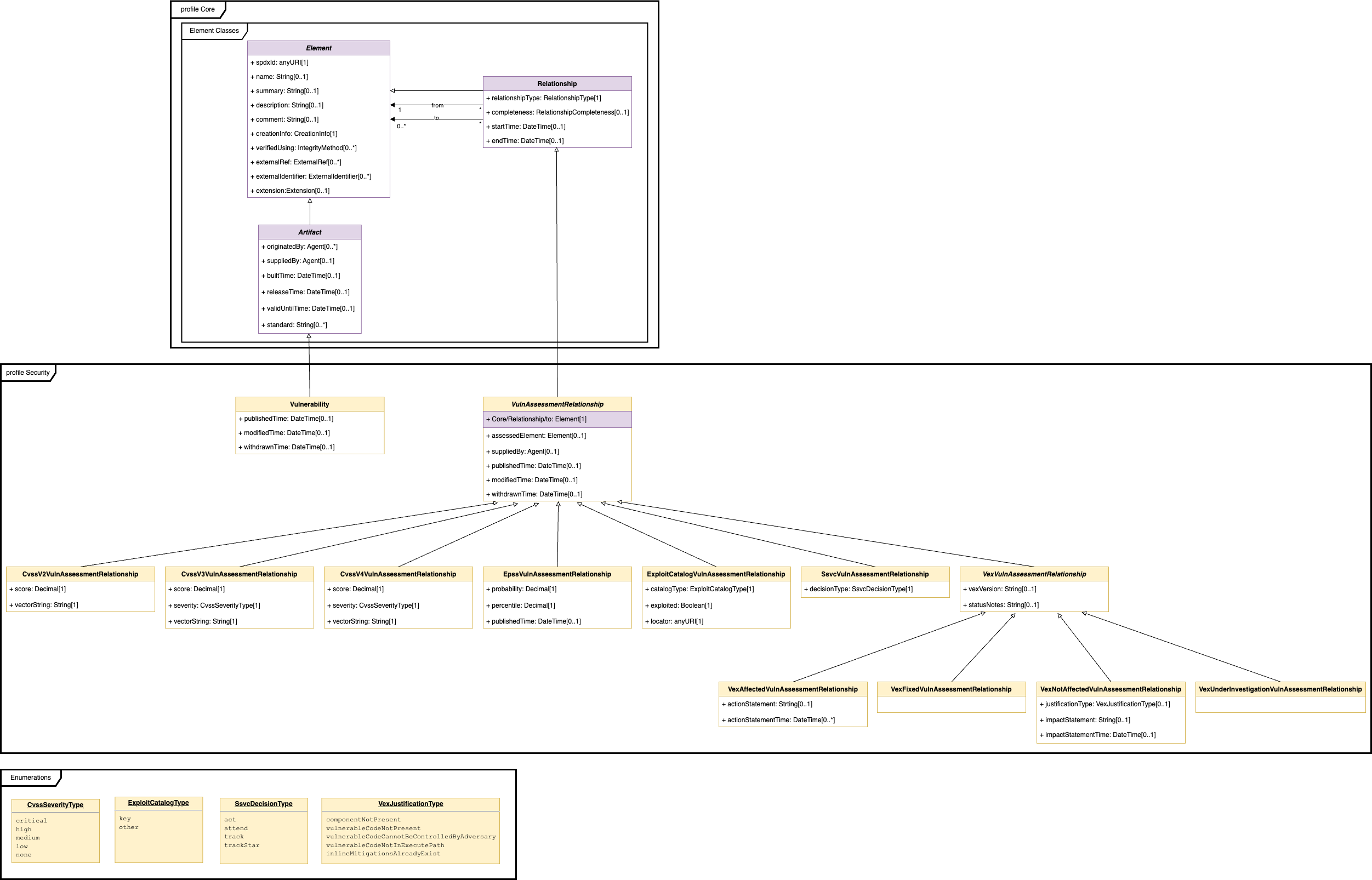
SPDX 3.0 Security Model Diagram